Хакер - Лампы по-новому. Собираем ламповый приемник с современным управлением
hacker_frei
Candidum
Содержание статьи
- Постановка задачи
- Конструкция
- Контурные катушки
- Схема
- УКВ-блок
- УПЧ
- Ограничитель и дробный детектор
- УЗЧ и блок питания
- Синтезатор и блок индикации
- Настройка
- Предварительная настройка контуров
- Настройка смесителя
- Настройка УПЧ
- Настройка дробного детектора
- УНЧ
- Антенна
- Общие впечатления
Ламповые радиоприемники — это не просто источник теплого лампового (в прямом смысле) звука, но и отличное развлечение для энтузиастов и техногиков, которое позволяет эффективно избавляться от избытков свободного времени. Поскольку с эпохи расцвета ламповых приемников прошло уже очень много лет, такие устройства можно осовременить и сделать более высокотехнологичными. В этой статье я подробно расскажу как.
INFO
Год назад я уже собирал ламповый FM-приемник со счетным детектором, и работает он вполне прилично. Прочитать об этой истории можно в статье «Ламповый сигнал. Собираем FM-радиоприемник на лампах».
Предыдущий приемник я слушал на протяжении всего коронавирусного карантина. Однако аппетит приходит во время еды, и однажды мне надоело крутить две ручки для настройки на станцию и ориентироваться на пометки, пытаясь поймать нужную частоту. Захотелось удобства: на дворе XXI век. Где индикация частоты, где электронная перестройка, где вот это всё? И тут мне как раз попались под руку индикаторы Z5900!

ПОСТАНОВКА ЗАДАЧИ
О стабилизации частоты и индикации я уже написал, это понятно. Но есть еще один важный момент: у приемников с низкой ПЧ имеется трудноизлечимая проблема — зеркальный канал. А проявляет себя эта проблема, когда надо принять слабую станцию, рядом с которой находятся две сильные. В результате мы слышим сигнал сильной станции, задевающий зеркальный канал.
Эффективно бороться с этим можно только повышением ПЧ, например до стандартного значения 10,7 МГц, а с такой ПЧ уже следует использовать дробный детектор. На том и порешим. В итоге вырисовывается приемник с цифровым гетеродином, индикацией и классическим (почти) ламповым трактом.
КОНСТРУКЦИЯ
Так как будет использована достаточно высокая ПЧ, конструкции следует уделить особое внимание. Монтаж производится на алюминиевом шасси размерами 260 × 70 × 50 мм. Впрочем, корпус можно сделать и побольше, тогда будет меньше возни с плотным монтажом. Корпус наборный и состоит из пяти алюминиевых панелей толщиной 1,2 мм. Панели соединяются между собой алюминиевыми уголками на винтах M3. Лучше, конечно, согнуть из цельного листа п‑образное шасси и прикрутить к нему боковинки, будет и прочнее, и симпатичней, но у меня под рукой не оказалось листогиба.
Мое любимое оргстекло, к несчастью, для аналоговой части совершенно неприменимо, так как лампы греются, а ВЧ‑блоки требуют экранирования. Весь монтаж должен быть выполнен по возможности жестко с минимальной длиной соединений. И самый простой способ выполнить эти требования — манхэттенский монтаж.
Данный вид монтажа напоминает наши макетные платы и методику Жутяева. Детали монтируются на «пятачках», вырезанных из фольгированного гетинакса и приклеенных к шасси, все делается быстро и работает вполне надежно. В качестве «пятачков» я использовал квадратики размером 5 × 5 мм и 10 × 10 мм. Нарезать такие квадратики удобно циркуляркой с фрезой по металлу, ей же можно нарезать алюминий.
WARNING
Человеческие кости по твердости не слишком отличаются от алюминия. Его циркулярка режет достаточно легко, поэтому, если зазеваться, можно укоротить пару пальцев. Будь внимателен и осторожен.
Сам корпус используется как общий провод, а для более удобной пайки к нему прикручены полосы из медной фольги. Конденсаторы в цепях питания и разделительные конденсаторы должны быть рассчитаны минимум на 200 В при напряжении питания 180 В, а лучше взять еще больший запас.
Отдельного упоминания заслуживают контурные конденсаторы. Дело в том, что при работе лампы заметно нагреваются, а с ними — корпус приемника и, соответственно, конденсаторы в контурах. Из‑за этого частота уплывает. Чтобы такого не происходило, надо использовать конденсаторы с малым температурным коэффициентом емкости (ТКЕ), к таким относятся конденсаторы с диэлектриком NP0. В эту категорию можно отнести и SMD-конденсаторы.
Контурные катушки
Контурные катушки в ламповом супергетеродине — это самый проблемный вопрос. Особенно сейчас, когда электроника отошла от резонансных схем в пользу широкополосных. Тем не менее на Али можно найти каркасы с подстроечниками по очень демократичной цене, и я их уже использовал раньше в КВ‑приемнике.
Поэтому, чтобы не изобретать велосипед, мы их применим и здесь. Что же касается экранов, то их мы изготовим самостоятельно, благо это несложно. Катушка впаивается на небольшую платку из гетинакса, из жести делается небольшая коробочка, и в нее впаивается платка с катушкой. Вместо жести лучше взять медь, но и жесть работает вполне себе неплохо, а главное, она более доступна. В верхней части экрана проделывается отверстие для подстройки катушки.

Если есть возможность взять каркасы контуров ПЧ от лампового телевизора или приемника, то это тоже очень хороший вариант. Подробнее о катушках мы поговорим при обсуждении УПЧ и детектора. В результате должно получиться что‑то вроде того, что ты можешь увидеть на картинках ниже.



СХЕМА
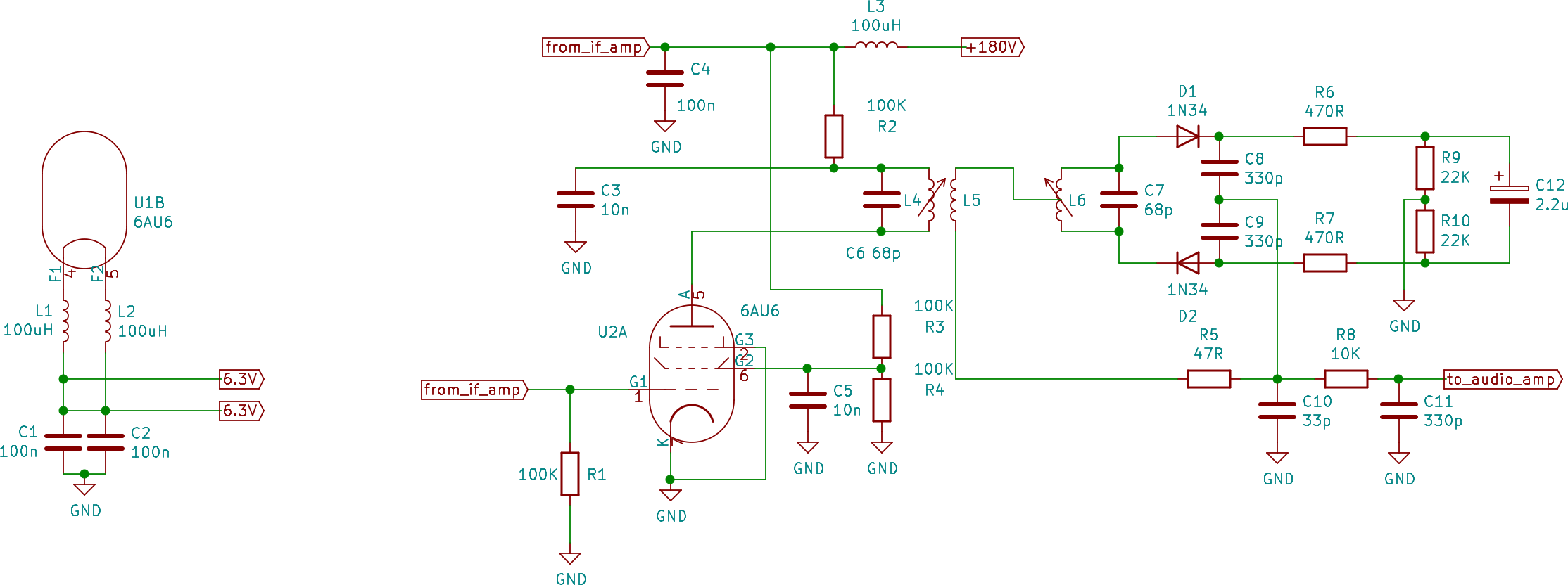
Блок‑схему супергетеродина мы уже обсудили ранее вдоль и поперек и даже выяснили, почему он «супер». Здесь все будет примерно так же: УВЧ, смеситель, УПЧ, детектор, УНЧ. Ниже представлена схема УКВ‑блока и УПЧ.

УКВ-блок
Исторически сложилось, что в ламповых приемниках УВЧ‑смеситель и гетеродин выполнялся отдельным блоком. Это связано с тем, что УКВ‑часть приемника нуждалась в тщательном экранировании и требовала более качественного монтажа, поэтому промышленности так было удобнее.
Кроме того, там применялся ряд специфических схемотехнических решений, направленных на подавление паразитного излучения в антенну. В нашем случае все проще, поскольку мы используем в качестве гетеродина синтезатор.
УПЧ и преобразователь собраны на лампе 6Н3П, промышленные УКВ‑блоки обычно на ней и собирались. Применение триодов обусловлено их низким уровнем шумов, вместо лампы 6Н3П можно применить 6Н23П или, на худой конец, другой двойной триод. В сети есть примеры использования 6Н1П и даже 6Н2П.
Выход синтезатора 50-омный, поэтому его сигнал удобно подавать в катодную цепь. Для этого катодное сопротивление автосмещения разбивается на две части — 47 Ом для подключения синтезатора и 1 кОм для обеспечения необходимого смещения.
Верхняя часть делителя шунтируется конденсатором. Перестройка контура ПЧ выполняется варикапом BB910. Катушка контура бескаркасная, намотана проводом диаметром 1,5 мм на оправке диаметром 12 мм и содержит четыре витка. Выходной контур ПЧ служит для выделения частоты ПЧ и согласования сопротивления с керамическим фильтром. Контурная катушка содержит двадцать витков провода диаметром 0,2 мм, катушка связи мотается поверх контурной и содержит десять витков того же провода.
В преобразователе для приема необходимого сигнала теоретически можно использовать две частоты гетеродина, выше сигнала на величину ПЧ и ниже на частоту ПЧ. В данном случае инъекция снизу работает гораздо эффективнее, поэтому ее и будем использовать. При приеме мощной станции на выходе преобразователя получается сигнал в несколько милливольт.
Монтаж высокочастотной части выглядит следующим образом.

УПЧ
УПЧ — это главный блок приемника. Большая часть характеристик определяется именно УПЧ. И в случае ЧМ‑приемника к УПЧ предъявляются противоречивые требования. С одной стороны, нужна полоса пропускания порядка 300 кГц, а с другой стороны, нужны достаточно крутые скаты АЧХ.
Классически эту проблему решали схемами с распределенной селекцией, где в каждом каскаде стоял полосовой фильтр, состоящий из двух слабосвязанных контуров, и это лучший вариант. Однако оказалось, что создать такой фильтр, используя имеющиеся у меня каркасы, достаточно сложно. И главная проблема здесь — регулировка связи между контурами, которая очень сильно влияет на АЧХ. Собственно, из‑за проблемы с плавной регулировкой связи я и отказался от этого решения в пользу схемы с сосредоточенной селекцией, что считается более современным решением. Говоря конкретнее, мы поставим на вход УПЧ керамический фильтр на 10,7 МГц. Этим мы решим проблему крутизны скатов АЧХ и с ходу получим требуемую избирательность по соседнему каналу.
К несчастью, у керамического фильтра низкое входное сопротивление, поэтому его необходимо согласовать с выходным сопротивлением преобразователя частоты. Для этого мы используем индуктивную связь с выходным контуром преобразователя. С согласованием выходного сопротивления проблем нет. Конечно, у керамического фильтра неидеальная АЧХ и достаточно большое затухание сигнала, но это небольшая плата за простоту.
Схема с одиночными контурами — не самое хорошее решение, но она вполне работоспособна. Еще одна проблема связана со склонностью усилителя к самовозбуждению, особенно это касается УПЧ, представленного выше. Из‑за этой неприятной особенности, даже когда самовозбуждение не наблюдалось, АЧХ усилителя менялась в зависимости от прогрева и силы входного сигнала (росло усиление, но заужалась полоса). И это все отражалось на звучании.
Лечилось это тщательной настройкой в прогретом состоянии. Поэтому от схемы с емкостной связью я отказался, и финальная модификация содержит УПЧ с индуктивной связью. В нем получается несколько ниже усиление, зато он гораздо стабильнее в работе.

Собственно, фундаментальная проблема с постройкой лампового УПЧ по схеме с сосредоточенной селекцией заключается в том, что на частотах выше пары мегагерц нерезонансные (апериодические) ламповые усилители не работают. И именно поэтому такая проблема у нас не возникала при постройке приемника с низкой ПЧ. Там мы, не мудрствуя лукаво, использовали апериодические каскады.
Здесь такой номер не прокатит, поэтому от контуров уйти не получится. Проще всего собирать резонансный УПЧ на пентодах, это позволит нам не столкнуться с особенностями триодов на высоких частотах. Упрощенная формула расчета коэффициента усиления резонансного каскада на пентоде выглядит как
K = SrQ
где S — крутизна лампы (МA/В), r — характеристическое сопротивление контура, Q — добротность контура.
Реально измеряемый коэффициент усиления выходит заметно ниже, чем предсказывает это выражение. Но для наших прикидок ограничимся лишь этой формулой, из которой очевидно, что лампу лучше взять с крутизной побольше и характеристическое сопротивление побольше. А вот с добротностью сложнее, так как с ростом добротности падает полоса пропускания, поэтому большая добротность нам будет только мешать. Впрочем, ее можно снизить, зашунтировав контур резистором, или использовать взаимно расстроенные контуры.
В итоге после ряда экспериментов я пришел к катушке ПЧ‑контура, содержащей 45 витков провода 0,12 мм и к емкости контурного конденсатора 10 пФ. Характеристическое сопротивление такого контура около 700 Ом, а при шунтировании его резистором в 15 К добротность получается около 10. С таким контуром от одного каскада на лампе 6AU6 (6Ж4П) можно получить усиление около 20 и полосу пропускания около 1 МГц.
Это для УПЧ с емкостной связью. В УПЧ с индуктивной связью катушка мотается в два провода и ее индуктивность оказывается меньше при том же количестве витков (тут мы упираемся в размеры каркаса). Поэтому контурные конденсаторы уже требуются на 33 Р, а характеристическое сопротивление около 400 Ом. Усиление такого каскада получается около 12.
В УПЧ применены японские лампы 6AU6 от NEC, но их смело можно заменить на наши 6Ж4П. Похожих результатов можно достичь с лампами 6Ж1П, 6Ж1Б, 6К4П, 6Ж5П, чуть хуже с 6Ж2П, но надо подобрать номиналы деталей, чтобы выставить паспортный режим.
Если взять лампу покруче, типа 6Ж52П, можно догнать усиление каскада до сотни, но она попалась мне под руку слишком поздно, да и ест она электричества, как три 6AU6. Заморачиваться с АРУ я тоже не стал, особенно учитывая скромный коэффициент усиления УПЧ, а вот ограничитель придется очень даже к месту.
Ограничитель и дробный детектор
Дробный детектор — штука достаточно хитрая, и просто объяснить на пальцах его работу не выйдет. Но этот самый принцип основан на изменении фазы колебаний в двух связанных контурах. Так, при настройке в резонанс во втором контуре фаза смещена на 90°, а при расстройке сдвиг фазы изменяется в большую или меньшую сторону в зависимости от частоты.
Таким образом, складывая исходный (синфазный) сигнал с сигналом, сдвинутым по фазе на угол, пропорциональный изменению частоты исходного сигнала, мы переходим от частотной модуляции к амплитудной. А остальная часть схемы — уже вопрос конкретной реализации. Подробнее об этом можно почитать тут или тут.
На этом принципе работают частотный дискриминатор и дробный детектор. Дробный детектор имеет некоторое преимущество, так как он менее чувствителен к паразитной амплитудной модуляции. Именно его я и применил в приемнике. На рисунке ниже представлена схема ограничителя и дробного детектора.

Вообще говоря, ограничитель для дробного детектора необязателен, но с ним получается лучше. Конструктивно детектор выполнен в виде отдельного блока и целиком помещен в экран, в котором имеются отверстия для подстройки контуров. Большинство деталей — в SMD-исполнении, что помогло уменьшить габариты.



Катушки выполнены на упоминавшихся ранее сердечниках L4 и содержат 20 витков эмалированного провода 0,2 мм. Катушка L5 мотается поверх L4 и содержит пять витков того же провода. Катушка L6 мотается на отдельном каркасе двойным проводом и содержит 12 + 12 витков. Сами каркасы размещены друг от друга на расстоянии 10 мм.
Диоды 1N34 можно заменить на более аутентичные Д2 или Д9. Как ни странно, несмотря на мои ожидания, с дробным детектором не возникло никаких проблем в настройке, главное — попасть в нужный частотный диапазон, что решается подбором конденсаторов С6 и C7.
Что же касается ограничителя, то он — от обычного усилительного каскада пониженным напряжением на ускоряющем электроде и низким анодным током, что ограничивает амплитуду в анодном контуре. Кроме того, каскад работает без смещения и несколько ограничивает амплитуду входного сигнала за счет сеточного тока.
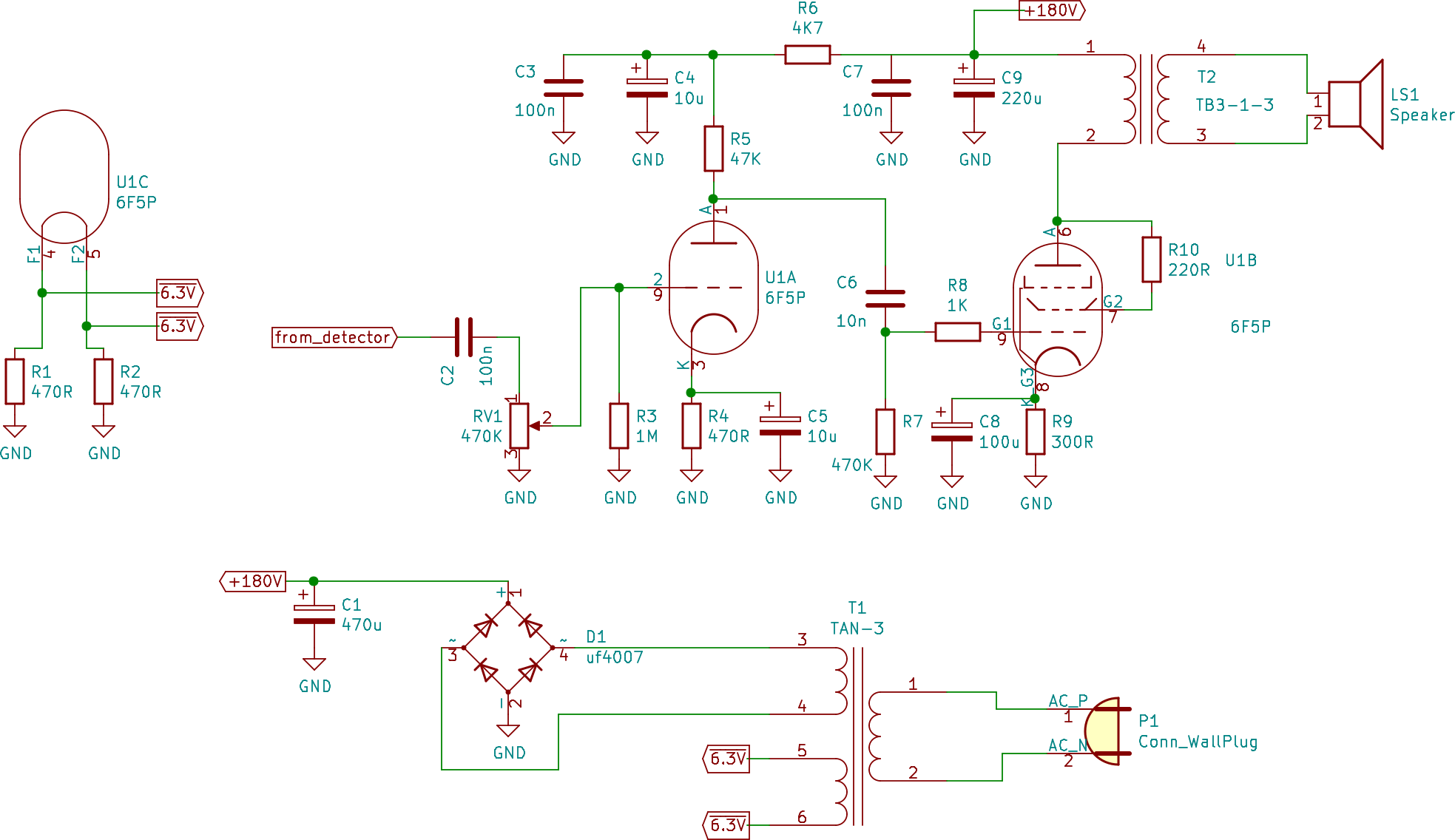
УЗЧ и блок питания
Усилитель звуковой частоты выполнен по совершенно типовой однотактной схеме на лампе 6Ф5П и полностью повторяет УЗЧ ранее упомянутого приемника с низкой ПЧ. Больше тут, пожалуй, и обсуждать нечего, на тему ламповых однотактных усилителей в сети информации даже больше, чем нужно. Единственное, о чем стоит упомянуть, — это заземление накальной цепи через резисторы: такое решение позволяет подавить фон в 50 Гц.

Блок питания выполнен на трансформаторе ТАН-3, схема совершенно типовая.
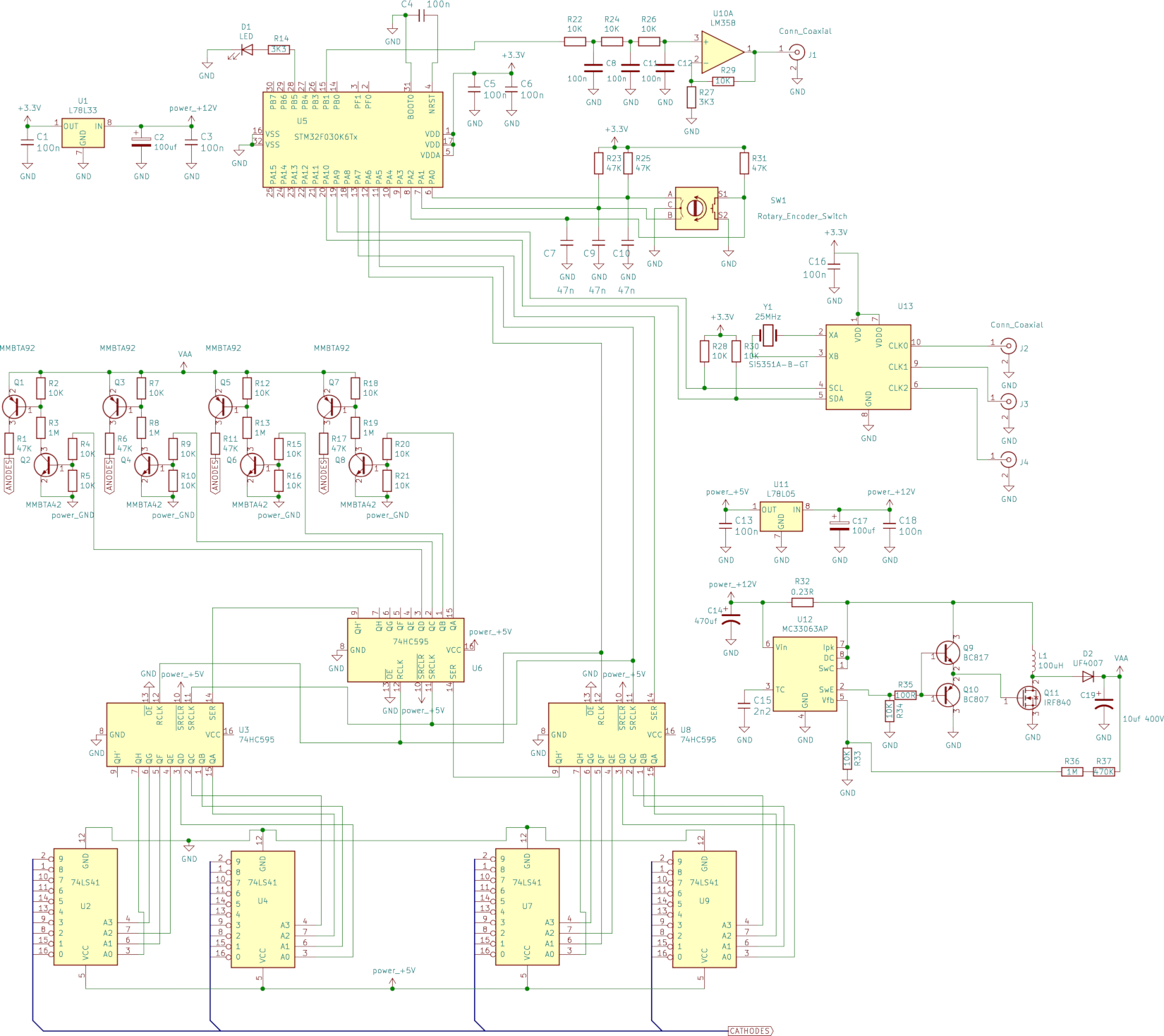
Синтезатор и блок индикации
Схема синтезатора во многом похожа на использованную в коротковолновом супергетеродине, но есть отличия. Так, вместо дисплея OLED использован блок индикации на Nixie, индикация статическая. Второе отличие — использование ШИМ‑сигнала для управления варикапом входного контура преобразователя.
Микроконтроллер использован все тот же — STM32F030K6T6, его и паять удобно, и возможностей этого чипа здесь хватает с большим избытком.

Разумеется, непосредственно ШИМ‑сигнал подавать на варикап нельзя, поэтому переводим его в постоянку с помощью ФНЧ на RC-цепочках. Так как скорость изменения напряжения нам здесь не критична, то значение частоты среза можно опустить достаточно низко, тут около 100 Гц. После этого сигнал нашего ЦАПа подается на операционный усилитель, усиливающий его примерно в четыре раза: так, 3,3 В питания контроллера маловато для управления варикапом BB910, а вот 12 уже вполне сойдет. Сигнал на выходе данного импровизированного ЦАПа я смотрел на осциллографе, помех от ШИМ‑сигнала не наблюдается, чистая постоянка.
Вот код настройки таймера для генерации ШИМ‑сигнала. Код, как обычно, написан на C c использованием LibOpenCM3.
void pwm_init(void){
rcc_periph_clock_enable(RCC_GPIOB);
gpio_set_output_options(GPIOB, GPIO_OTYPE_PP,
GPIO_OSPEED_2MHZ, GPIO1);
gpio_mode_setup(GPIOB, GPIO_MODE_AF, GPIO_PUPD_NONE, GPIO1);
gpio_set_af(GPIOB,GPIO_AF1,GPIO1);
rcc_periph_clock_enable(RCC_TIM3);
timer_set_mode(TIM3, TIM_CR1_CKD_CK_INT_MUL_4,
TIM_CR1_CMS_CENTER_1, TIM_CR1_DIR_UP);
timer_set_oc_mode(TIM3, TIM_OC3, TIM_OCM_PWM1);
timer_enable_oc_output(TIM3, TIM_OC3);
timer_set_oc_value(TIM3, TIM_OC3, 750);
timer_set_period(TIM3, 3000);
timer_enable_counter(TIM3);
}
При тактовой частоте в 8 МГц такая конфигурация обеспечивает частоту следования ШИМ‑сигнала примерно 106 кГц. Привязывать значения, задаваемые ШИМ‑генератору, к реальному напряжению нам в данном случае нет никакой необходимости, поэтому пока остановимся на абстрактном значении от 0 до 3000, что будет соответствовать напряжению на выходе от 0 до примерно 11 В.
Теперь об индикации. Как уже говорилось, мы будем использовать лампы Z5900. Индикация статическая, а в качестве драйвера используются сдвиговые регистры 74HC595 и двоично‑десятичный преобразователь SN74141 (полный аналог К155ИД1).
Почему именно SN74141, а не К155ИД1? Просто они стояли в том блоке, откуда я взял индикаторы. В принципе, ничто не мешает отказаться вовсе от двоично‑десятичных преобразователей и делать так же, как в часах, будет дешевле и лучше. Частота отображается с точностью до 100 кГц, а для того, чтобы ведущий ноль (на нижнем конце диапазона) не раздражал взгляд, аноды ламп запитаны через транзисторные ключи.
Регистры подключены к аппаратному SPI1, частота шины взята низкой, чтобы исключить влияние помех от высоковольтных цепей, с этой же целью и тактовая частота микроконтроллера опущена до 8 МГц.
Каждая посылка на блок индикации представляет собой три байта. Первый отвечает за два индикатора, второй за транзисторные ключи (младшие четыре байта), третий — за оставшиеся два индикатора. Перестановка байтов обусловлена разводкой платы и выполняется с помощью значений из массива.
void rcc_clock_setup_in_hsi_out_8mhz(void){
rcc_osc_on(RCC_HSI);
rcc_wait_for_osc_ready(RCC_HSI);
rcc_set_sysclk_source(RCC_HSI);
rcc_set_hpre(RCC_CFGR_HPRE_NODIV);
rcc_set_ppre(RCC_CFGR_PPRE_NODIV);
flash_prefetch_enable();
flash_set_ws(FLASH_ACR_LATENCY_000_024MHZ);
/* 8 MHz * 4 / 2 = 16 MHz */
rcc_set_pll_multiplication_factor(RCC_CFGR_PLLMUL_MUL2);
rcc_set_pll_source(RCC_CFGR_PLLSRC_HSI_CLK_DIV2);
rcc_osc_on(RCC_PLL);
rcc_wait_for_osc_ready(RCC_PLL);
rcc_set_sysclk_source(RCC_PLL);
rcc_apb1_frequency = 8000000;
rcc_ahb_frequency = 8000000;
}
static const uint8_t sym_table[10]={0,1,4,5,8,9,12,13,2,3};
void indicate(uint32_t fkhz){
uint8_t a,b=0b10000,c;
uint16_t ac;
uint8_t temp;
// Тушим лишние разряды
if(fkhz>999) b=0b11110000;
else if(fkhz>99) b=0b1110000;
else if(fkhz>9) b=0b110000;
for(uint8_t i=0;i<4;i++){
temp=fkhz%10;
fkhz/=10;
ac<<=4;
ac|=sym_table[temp];
//ac|=temp;
}
a=(uint8_t)(ac&0xff);
c=(uint8_t)(ac>>8);
spi_send8(SPI1, c);
spi_send8(SPI1, b);
spi_send8(SPI1, a);
gpio_set(GPIOA,GPIO6);
gpio_clear(GPIOA,GPIO6);
}
На вход функции подается значение, которое отобразится на индикаторах. Если число четырехзначное, то будут задействованы все четыре индикатора, если трехзначное, то три и так далее.
Энкодер, как и прежде, работает на прерываниях, а в функции main() в бесконечном цикле идет наблюдение за значением энкодера, которое фактически является значением частоты синтезатора, на индикаторы же передается значение с поправкой на ПЧ. Также есть возможность управлять ШИМ‑сигналом вручную, что было использовано для сопряжения контура с гетеродином. В итоге оказалось, что оптимальные значения ШИМ связаны с частотой линейной зависимостью (я думал, будет экспонента) F*0.07088-4709. Поэтому необходимость в ручной подстройке отпала.
Значения выходной мощности гетеродина подбираются по лучшему качеству приема. Шаг перестройки составляет 50 кГц.
void main(){
rcc_clock_setup_in_hsi_out_8mhz();
led_setup();
exti_encoder_init();
i2c_setup();
spi_init();
pwm_init();
gpio_set(GPIOB,GPIO5);
si5351_init(SI5351_CRYSTAL_LOAD_10PF, 25000000, 0);
si5351_drive_strength(SI5351_CLK0, SI5351_DRIVE_6MA);
si5351_set_freq(10200000ULL, SI5351_CLK0);
uint32_t old_enc=0;
uint32_t old_encoder=0;
int varicap_val=750;
while(1){
switch(encoder_mode){
case 0:
indicate((encoder+IF_FEQ)/100);
break;
case 1:
indicate(pwm1);
break;
}
if(!gpio_get(GPIOA,GPIO2)){
while(!gpio_get(GPIOA,GPIO2))__asm__("nop");
encoder_mode++;
if(encoder_mode>1)encoder_mode=0;
if(encoder_mode)pwm1=(uint16_t)varicap_val;
}
if(old_encoder!=encoder){
si5351_set_freq(encoder*100000ULL, SI5351_CLK0);
varicap_val=(int)((double)encoder*0.07088-4709);
if(varicap_val<100) varicap_val=100;
if(varicap_val>3300) varicap_val=3300;
timer_set_oc_value(TIM3, TIM_OC4, (uint16_t)varicap_val);
old_encoder=encoder;
}
for(uint32_t i=0;i<0x5fff;i++) __asm__("nop");
gpio_toggle(GPIOB,GPIO5);
}
}
В остальном прошивка аналогична использованной в коротковолновом приемнике.
INFO
Код прошивки схемы и печатные платы, как всегда, лежат на GitHub.
Конструктивно синтезатор выполнен на двух печатных платах (синтезатор плюс контроллер и блок индикации) в отдельном корпусе из оргстекла, питание независимое от остального приемника, для чего использован отдельный трансформатор, обеспечивающий напряжение 12–15 В. Печатные платы соединены стойками М3, этими же стойками устройство крепится в корпусе.



НАСТРОЙКА
Настройка всего этого дела, пожалуй, самая сложная часть и до некоторой степени сопряжена со сборкой. Чисто теоретически настроить все можно при помощи тестера и на слух, но на практике это малореально, так как для такой настройки сначала надо попасть всеми контурами в правильный диапазон частот, что с ходу почти невозможно.
Поэтому для настройки необходимы генератор стандартных сигналов (ГСС), осциллограф и крайне желателен ачехометр, про тестер я молчу, это само собой разумеющееся. Я использовал генератор FY6800, осциллограф DSO5102P и ачехометр NWT200. Последний крайне удобная штука, потому что позволяет наглядно настраивать АЧХ УПЧ. Впрочем, без него можно обойтись, но грустновато.
Также для подключения низкоомного входа NWT200 к высокоомным цепям и особенно к контурам нужно собрать высокоомный щуп, представляющий собой истоковый повторитель на двухзатворном транзисторе.

Я убрал стабилизатор, потому что питаю схему от USB, и уменьшил резистор в цепи затвора до 1 М, а последовательно со входным конденсатором в 2 пФ поставил резистор 51 К.
В такой конфигурации щуп не оказывает заметного влияния на контуры, к которым подключается, в отличие от щупа осциллографа. У самого щупа есть завал по частоте, который нарастает сначала резко до 1 МГц, а потом плавно. Впрочем, для наших целей это не очень важно. Перечисленного оборудования нам вполне хватит.
Предварительная настройка контуров
Сначала надо подогнать контуры приблизительно в диапазон так, чтобы диапазон перестройки перекрывал требуемые частоты. Для входного контура смесителя это частоты FM-диапазона, а для остальных контуров 10,7 МГц.
Собственно, грубую подстройку частоты контура производят подбором конденсатора, памятуя, что частота контура изменяется обратно пропорционально квадратному корню из емкости. Для оценки частоты резонанса используется несложная схема.

Тут все просто: подаем сигнал с генератора и смотрим амплитуду колебаний на контуре, в точке резонанса амплитуда будет максимальна. Упомянутый выше щуп можно подключать без развязывающего конденсатора.
Вообще, для этих целей NWT очень хорош. После подбора конденсаторов контуры можно подключать к схеме.
Настройка смесителя
К настройке смесителя можно подойти с двух сторон. В простейшем случае на вход гетеродина можно подать сигнал с частотой ПЧ и по максимальной амплитуде на выходе фильтра подстроить контур. А можно подключить гетеродин, к антенному входу и выходу фильтра подключить NWT и смотреть реальную АЧХ УВЧ и смесителя. Тут можно подстраивать сразу оба контура, и это гораздо нагляднее. При неудачном монтаже смеситель может возбуждаться, лечится это оптимизацией монтажа.
Настройка УПЧ
Тут все примерно так же, как со смесителем: подключаем NWT на вход и выход и, вращая контуры, добиваемся середины полосы в районе 10,7 и ширины полосы 200 кГц. При такой настройке можно увидеть, есть ли у усилителя тенденция к самовозбуждению, что проявляется как рост усиления при сужении полосы. С этим можно бороться, шунтируя контуры резисторами около 20 К, взаиморасстройкой контуров и оптимизацией монтажа.
Особенно к таким фокусам склонен УПЧ с емкостной связью, причем иногда это явление зависит от интенсивности входного сигнала. Также можно попробовать поместить лампы в экран. Вместо NWT можно использовать и ГСС с осциллографом, но это не так удобно. Следует также учесть, что подключение щупа осциллографа в анодные цепи влияет на настройку.
В случае усилителя с индуктивной связью осциллограф нужно включать в сеточную цепь, это нивелирует влияние на настройку. Следует учесть, что в катушке связи надо заземлять отвод со стороны заземленного отвода контура, это позволит снизить собственную емкость контура. Также в некоторых случаях придется подобрать емкости контуров. В идеале требуемая настройка должна наблюдаться при вкрученных наполовину в катушку сердечниках.
Настройка дробного детектора
В сети бытует мнение, что настройка дробного детектора трудна, однако именно с детектором у меня не возникло особых проблем. Подключаем на вход ограничителя ГСС, устанавливаем частоту 10,7 МГц. Подключаем тестер к выводам электролитического конденсатора детектора, а на выход — осциллограф. Анодный контур настраивается по максимуму напряжения на конденсаторе. Второй контур настраивается по нулю напряжения на выходе детектора.
Можно подать FM-сигнал на вход с девиацией частоты 75 кГц, причем если модулирующий сигнал будет пилообразной формы, например 1 кГц, то можно сразу оценить и линейность детектора. В целом работа этого детектора мне понравилась, пила на выходе была вполне приличная.
УНЧ
Ну, тут мануалов полно, на любой вкус и цвет. В целом настройка сводится к подгонке напряжений на катодах под даташит на лампу. На катоде пентодной части 6Ф5П должно быть около 12 В, а на катоде триодной — примерно 2 В.
АНТЕННА
Как показала практика, приемник достаточно чувствительный и неплохо работает даже на полуметровую телескопическую антенну, но лучшие результаты достигаются с дипольной антенной, которую в простейшем случае можно сделать из двух пивных банок. Работает такой девайс очень хорошо. А если не пожалеть сил и сделать нормальный диполь, на FM-диапазон с симметризующим устройством, то выходит и вовсе здорово. На полноразмерный диполь наблюдается уверенный прием всех станций FM-диапазона: в нашей местности их я насчитал 52.
ОБЩИЕ ВПЕЧАТЛЕНИЯ
Конструкцией я остался доволен, она превосходит приемник с низкой ПЧ по всем параметрам, включая сложность конструкции и настройки. Сама настройка на станцию простая и удобная, не требует лишних телодвижений.
Частота стоит как вкопанная, что, впрочем, неудивительно. Избирательность по соседнему каналу не хуже типичного бытового приемника, что тоже неудивительно, поскольку в конструкции применен фильтр. Даже чувствительность оказалась не хуже, чем у китайцев.
Собственно, пока я писал этот текст, я слушал свой приемник, и слушал с удовольствием. Что хотелось бы еще добавить в конструкцию, так это стереодетектор, особенно учитывая, что при приеме мощных станций на подключенном к выходу детектора спектроанализаторе отчетливо видна и поднесущая 19 кГц, и две боковые около 38 кГц. Но об этом — уже в другой раз.
Читайте ещё больше платных статей бесплатно: https://t.me/hacker_frei